一、研究的背景与问题
我国钢铁行业碳排放占全球钢铁行业碳排放50%以上、占全国碳排放总量约15%,生产仍以占比约90%的高炉—转炉长流程为主,其焦化/烧结(球团)—高炉炼铁环节是能耗和碳排放的核心。球团工序相比烧结工序,碳排放和污染物排放分别仅为其约20%~45%和20%,是高炉—转炉长流程低碳转型的关键技术路径。然而,我国球团入炉比不足20%,且高品位球团精粉资源趋紧、铁矿石对外依存度高,球团原料向多源化、低成本方向发展已成必然。因此,研发面向复杂原料的球团生产技术具有显著的现实紧迫性和重要的战略意义。
然而,复杂原料条件下工艺适应性与智能调控能力不足,面临如下问题:国产矿以低品质矿、镜铁矿等复杂原料为主,物性差异大、成球性和可磨性差,传统依赖经验的工艺模式难以适应;同时,在多矿种并用、工况频繁波动条件下,生产过程以单点控制和局部优化为主,缺乏跨工序协同和系统级智能决策能力,过程稳定性和整体效率难以保障,制约了球团入炉比例和工序效能的提升。
二、解决问题的思路与技术方案
项目以“分工序突破、全流程协同集成”为总体思路,围绕原料预处理、造球、焙烧及跨工序协同调控四个层面开展系统性技术创新,如图1所示。

图1 项目技术路线
三、主要创新性成果
1、面向复杂原料的球团原料一体化智能处理装备
球团原料多样且特性复杂,赤褐铁矿和镜铁矿在粉磨和混匀过程中容易出现流动性差、偏析等问题,传统高压辊磨能力有限,原料适用范围窄,磨矿成本和能耗较高,直接影响球团质量和生产稳定性。因此,针对复杂原料体系,研究多矿种适应性与多指标约束的原料处理与配比优化方法。
(1)大型立式干法铁矿粉辊磨机本体设计与实现
为了应对传统磨矿工艺存在的能耗偏高、生产原料受限、产品细度稳定性不足等行业痛点,完成了大型干法立式辊磨机的创新设计,并基于风量控制、机械结构、能量传递等多因子作用机理,提出一套辊磨系统建模与优化方法,如图2所示。
图2 大型立式干法辊磨机技术架构
在干燥环节引入动态温控调节技术实时保障物料的干燥需求;在研磨环节优化辊压、风量等核心参数提升设备性能;在分级环节精准控制产品粒度分布。运行成效显著:单机年产能≥400万吨,产品细度-0.074mm粒级占比≥80%,系统电耗≤17kW·h·t⁻¹,相较于传统湿法磨矿工艺节电率超15%,且已成功投产并持续稳定运行24个月。
(2)知识和机理驱动的立式辊磨机多层次模糊控制
针对立式磨矿过程依赖人工经验调节、控制响应滞后、工况波动大且稳定性不足等难题,提出了知识和机理驱动的立式辊磨机多层次模糊控制方法,如图3所示。
图3 知识和机理驱动多层次模糊控制技术
构建了以返料量、出口温度和燃烧室负压等关键参数为输入的专家系统,实现了煤气阀门、选粉机转速及风量参数的协同优化控制。实际应用显示,煤气阀门开度的人工干预率降至8.33%,选粉机转速、循环风门、主风机平均人工干预率均稳定在2%以下,燃气消耗下降约4.88%。
(3)料矿配比建模与褐赤铁矿高占比优化方法
面向多矿种、多粒级及多指标强约束并存的复杂原料,提出了料矿配比建模与褐赤铁矿高占比协同优化方法,如图4所示。
图4 料矿配比建模与褐赤铁矿高占比技术
以铁品位提升、褐赤铁矿占比提高及综合成本最小化为优化目标,并引入碱度、成分区间与粒度结构等约束条件,结合原料库存与供应波动,形成可直接下发执行的配矿方案。应用效果显示,褐赤铁矿占比≥70%,镜铁矿、褐铁矿及高硫铁精矿粉比例≥40%,铁料结构成本下降200元/吨以上。
2、复杂工况下的造球工艺参数自主设定与自适应优化技术
造球工艺作为球团生产的核心环节之一,生球粒径、落下强度和湿返率等质量指标之间相互制约,传统依赖经验或单一模型的参数设定方法难以实现协同优化与稳定控制。
(1)工况驱动的造球工艺参数快速预设技术
针对复杂工况下造球工艺参数协同优化与快速决策的难题,开发了工况驱动的造球工艺参数快速预设技术,如图5所示。
图5 工况驱动的造球工艺参数快速预设技术
基于历史生产数据,将操作经验与工艺约束融入参数决策过程,实现了模型预测与经验校正的有机融合。应用效果显示,生球质量预测准确率达到了94.5%,人工干预率由原来的100%降至20%,生球粒径、落下强度、湿返率三项指标综合达标率≥96.5%。
(2)造球过程多源图像融合与工艺参数自适应优化算法
在过程感知层面,部署了辊筛落料点与辊筛料面参考线双视角工业相机系统,依据多源融合粒径特征,将粒径分布状态与给水量、转速等关键工艺参数的调节规则进行显式关联,实现了多参数协同调控。
图6造球过程多源图像融合与工艺参数自适应优化算法
如图6所示,该方法通过引入规则约束与在线反馈机制,能够有效应对瞬时工况扰动及长期工况漂移,推动造球过程由“事后干预”向“在线闭环优化”转变。应用效果显示,湿返率下降10%,理想粒径(10-14mm)占比提升5%。
(3)基于物料时空分布特性的仓位动态平衡技术
针对原料品种切换问题,开发了基于物料时空分布特性的仓位动态平衡技术,解决了原料仓与混合料仓协同稳定控制难题,如图7所示。
图7 仓位动态平衡技术
构建了基于时空多状态动态贝叶斯网络的料仓仓位预测模型,综合刻画了物料消耗、补充及堆形演化过程中的不确定性与时变特征,实现了仓位状态的前向预测与风险评估。应用结果表明,该仓位动态平衡方法具备较高的实时性与稳定性,平均决策时间低至355.2ms,仓位保持在目标区间内的时间占比达到98%。
3、多变量耦合与多重不确定性下的带式焙烧协调控制技术
球团焙烧是球团生产过程中能耗最高、工艺最复杂、对质量影响最大的关键环节。在实际生产中,焙烧过程同时受到原料成分波动、台车料层结构变化等多种因素影响,内部温度场和风流场高度耦合、强非线性且难以直接测量。依赖经验或简单控制模型的方法通常只能关注单一目标,难以在产品质量、生产效率和能源消耗之间实现协同优化。因此,针对上述问题,提出创新成果,回答了如何在原料波动和多重不确定性条件下,实现焙烧过程的精准感知、智能决策和安全可控运行,并在保证质量和效率的前提下最大限度降低能耗。
(1)基于烟气特征的焙烧机温度场和风流场联合建模与协调控制
针对焙烧机内部温度场和风流场测点少、分布不完整等问题,提出了基于烟气特征的温度场和风流场联合建模方法,如图8所示。
图8 焙烧机温度场和风流场联合建模与协调控制技术
基于模型预测控制(MPC)动态协调烧嘴开度、风门开度等关键控制变量,实现温度场和风流场的联合优化调控。实际应用表明,烟气温度实测值与设定值偏差控制在1%以内,在满足SO2、NOx超低排放要求的前提下,脱硫工序能耗降低约10%。
(2)面向质量和效率的焙烧过程能耗优化技术
针对焙烧过程中质量、产量与能耗相互制约、传统控制方式难以兼顾多目标优化的问题,提出了一种面向质量和效率约束的焙烧过程能耗智能优化技术,如图9示。
图9 面向质量和效率的焙烧过程能耗优化技术
该技术以熟球质量、焙烧机生产效率和能源消耗为核心指标,构建了覆盖多质量指标、多工况条件的预测模型体系,实现对焙烧过程运行状态和能耗水平的综合评估,同时焙烧过程进行实时调节,使系统始终运行在接近最优的能效状态。实际应用表明,在质量和效率约束条件下,焙烧过程综合能耗降低约15%,成品球抗压强度小于1500 N·P⁻¹的比例下降约10%。
(3)多参数耦合下的焙烧节奏强化学习控制方法
在综合考虑质量要求、设备运行状态和生产效率的前提下,对台车速度等关键参数进行高精度控制,有效抑制因原料波动和工况切换引起的运行不稳定问题。实际应用表明,该技术实现了台车速度的高精度控制,速度波动幅度降低52.3%,在原料成分变化和工况切换条件下,产品质量合格率提升约4.1%。
图10 焙烧节奏强化学习控制方法
4、面向原料多样性的球团生产全流程工艺参数优化技术
球团生产跨越磨矿、配料、造球、干燥、预热、焙烧、冷却多个连续工序,具有典型的流程工业特征,其产品质量受原料多样性、设备运行状态、工艺参数波动以及多环节耦合影响显著,同时多源数据感知不足、设备健康状态不明确、工艺调节实时性差、依赖人工经验设定等瓶颈问题愈发突出。因此,如何基于多源多维感知信息,实现关键设备自维护、产品质量在线补偿以及球团生产全流程工艺参数优化是本项目需要解决的第四个技术难题。
(1)多源多维感知下的全流程监测与自维护技术
表1 全流程监测与自维护技术功能设计
通过建设黑灯工厂管控平台,实现生产装备与业务模块的统一接入与集中管控,对设备、质量、工艺等板块进行了全面的数字化和智能化升级,显著增强了全厂全流程的感知与监测能力,成为南钢首个黑灯工厂。此外,研发了关键设备自维护技术,保证了生产过程的高效管理。项目清单及功能如表1所示。近三年人员优化26人,对监测设备的非计划停机率降低了15%。
(2)基于理化特性检测的跨工序质量在线补偿技术
对于传统质量控制的滞后问题,开发了球团质量在线补偿技术,如图11所示。
图11 跨工序质量在线补偿技术
当原料波动时,系统能适时调整焙烧工况以补偿球团质量,且根据波动程度切换检测和补偿的时间尺度,自适应匹配稳定和扰动状态的调节需求。实际应用表明,该技术实现了焙烧工艺参数的自适应调节,成品物理性能和冶金性能提升了5%~10%。
(3)面向原料多样性的球团生产全流程工艺参数优化技术
为了形成可复制、可推广的稳定优化方案,整体提升工艺智能化水平,提出了球团生产全流程工艺参数优化技术,如图12所示。该技术面向球团生产的全流程,给出了原料多样性下的球团生产过程质量评价体系,提出了基于效用函数的全流程工艺参数推优方法。在实际应用中,酸性球团矿抗压强度稳定在3000 N·P-1以上,碱性球团矿抗压强度稳定在2500 N·P-1以上,在钢铁行业首次实现了球团矿制造成本低于烧结矿,为提高球团入炉比例奠定了坚实的基础。
图12 球团生产全流程工艺参数优化技术
四、应用情况与效果
本项目形成了一系列关键方法和技术,覆盖球团生产全流程,包括:大型立式干法铁矿粉辊磨机本体设计与实现、知识和机理驱动的立式辊磨机多层次模糊控制、料矿配比建模与优化;造球工艺参数快速预设、多源图像融合与自适应调控、仓位动态平衡;焙烧温度场与风流场联合建模、焙烧节奏强化学习控制及能耗优化;设备异常预警、跨工序质量在线补偿与全流程集成优化等。这些技术方法实现了粉磨、造球、焙烧及质量管理环节的智能化协同,提升了生产稳定性和效率。
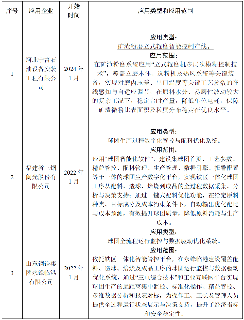
在应用实践中,本项目形成的立式辊磨机多层次模糊控制方法,原本用于铁矿粉磨环节,现已被河北宁富石油设备安装工程有限公司引入矿渣粉磨生产。虽然两者处理对象不同,但方法在原料水分和易磨性波动较大的情况下,依然能够对磨辊压力、热风风量、选粉机转速等关键参数进行自适应智能调控,显著提升粉磨产量与运行稳定性,为复杂原料前端粉磨提供了智能化解决方案。同时,本项目形成的球团智能化软件也在福建省三钢闽光股份有限公司、山东钢铁集团永锋临港有限公司等企业落地应用,实现了配料优化、过程监控、质量分析及决策支持的全流程数字化管控。具体情况如表2所示。
表2 依托项目形成的技术应用推广情况

综上所述,本项目形成的技术方法具有广泛的推广价值和应用前景,能够在不同原料类型和生产条件下实现全流程智能协同,对提升球团生产的效率、稳定性和经济效益具有显著作用,为行业提供了可复制、可落地的示范方案。
信息来源:南京钢铁集团公司
[06-25]
[07-03]
[06-20]
[06-19]
[10-29]
[04-17]
[04-17]
[04-17]
[04-14]
[04-14]